新闻资讯
JMC | “氨基/胍基”修饰策略应用助力新骨架松香烷二萜类抗菌剂的发现
2025-09-29 15:59
2025年9月25日,烟台新药创制山东省实验室化学药物研究中心管栋梁课题组联合湖南大学化学化工学院冯欣欣课题组、陆军军医大学免疫制品国家工程研究中心章金勇课题组在药物化学Top期刊Journal of Medicinal Chemistry在线发表了题为“A Broad-Spectrum Abietane Diterpenoid Derivative that Targets Lipid II Cycle and Bacterial Membrane to Combat Multidrug Resistance”的研究论文。该联合团队以天然产物鼠尾草酸(CA)为基础,通过创新性“氨基/胍基”修饰策略,成功开发出了一种具有广谱抗菌活性的新型松香烷二萜衍生物4c。该化合物通过“细胞壁 - 细胞膜”双重抑制机制,对MRSA(耐甲氧西林金黄色葡萄球菌)、VRE(耐万古霉素肠球菌)、CRAB(耐碳青霉烯类鲍曼不动杆菌)等多重耐药“超级细菌”有良好抑制效果,为抗生素耐药危机的应对提供了具有潜力的候选药物,为解决多重耐药菌感染难题提供了新思路。

根据WHO数据,2019年、2021年全球细菌耐药性(AMR)相关死亡数分别达495万、471万,直接死于耐药感染者超110万,其中MRSA单一菌种 - 药物组合致死超10万,万古霉素等传统“最后防线”类抗生素的相关疗效近年来显著下降。且1990年起,新结构、新机制抗生素研发陷入了“空白期”,传统研发方法低效,全球急需全新抗菌药物解决方案。
天然产物是药物研发的重要来源,1981-2019年间,FDA批准的小分子药物中有约32%源于天然产物或其衍生物。鼠尾草酸(CA, C₂₀H₂₈O₄)天然富含于唇形科植物的叶片中,其自1964年由Linde自鼠尾草(Salvia officinalis L.)中首次分离得到,后经Wenkert等人研究揭示,在迷迭香(Rosmarinus officinalis L.)的叶片中含量尤为丰富。作为一种松香烷型二萜化合物,CA以氢化菲为骨架并含有双酚羟基的多酚结构,这一独特结构使其具备显著的化学与药理活性,此外,中药古籍中也记载了其治疗痢疾的传统功效。然而,CA的抗菌潜力尚未被充分挖掘,其衍生物的构效关系与作用机制更有待系统研究。本研究团队受“eNTRy Rule”(Nature 2017, 545, 299−304)和前期本团队在糖肽类抗生素研究中“氨基/胍基”修饰策略(J. Med. Chem. 2024, 67, 20639−20663)的启发,对CA进行了理性设计与修饰,得到了22个新型CA衍生物,该策略的应用可显著提升其抗菌活性。结果显示,多数衍生物对MRSA和VRE的抑制活性是CA的2至32倍;部分衍生物对VRE的活性尤为突出,比万古霉素强8至64倍。在系列衍生物中,化合物4c活性最优,对多种耐药菌均展现出强效抑制作用。更为重要的是,该优选化合物首次将松香烷二萜类化合物的抗菌谱拓展至耐药性极强、临床治疗困难的鲍曼不动杆菌以及生长缓慢、耐药性强的分枝杆菌,为该类天然产物抗菌谱的拓展提供了研究基础。

图1 CA衍生物的合理设计理念
随后作者探究了4c对细胞壁肽聚糖生物合成的影响。图2A为肽聚糖合成示意图,说明Park核苷酸是关键中间体,其积累量可反映肽聚糖生物合成受抑制的程度。图2B中的HPLC分析显示4c(32 μg/mL)处理组吸收峰面积与万古霉素(8 μg/mL)处理组相当,表明4c对肽聚糖生物合成具有较强的抑制作用,这一结论也被图2C中的紫外吸收光谱(260nm)进一步验证。以上实验为4c对细胞壁生物合成的抑制作用提供确凿证据。

图2 细胞壁相关机制实验
后续研究进一步探索了4c的作用特点,胍基在生理条件下带正电,能够与带负电的细菌细胞膜形成特异性结合。通过荧光染料PI(碘化丙啶)和DiSC3(5)(3,3'- 二丙基硫杂二羰花青碘化物)检测发现,4c能浓度依赖性增强革兰氏阳性菌(金葡菌、肠球菌)细胞膜通透性,同时导致膜电位紊乱,造成去极化;对革兰氏阴性菌鲍曼不动杆菌,4c可同时破坏其外膜和内膜结构,让药物更易进入细菌内部发挥抗菌效果。

图3 细菌膜相关机制实验
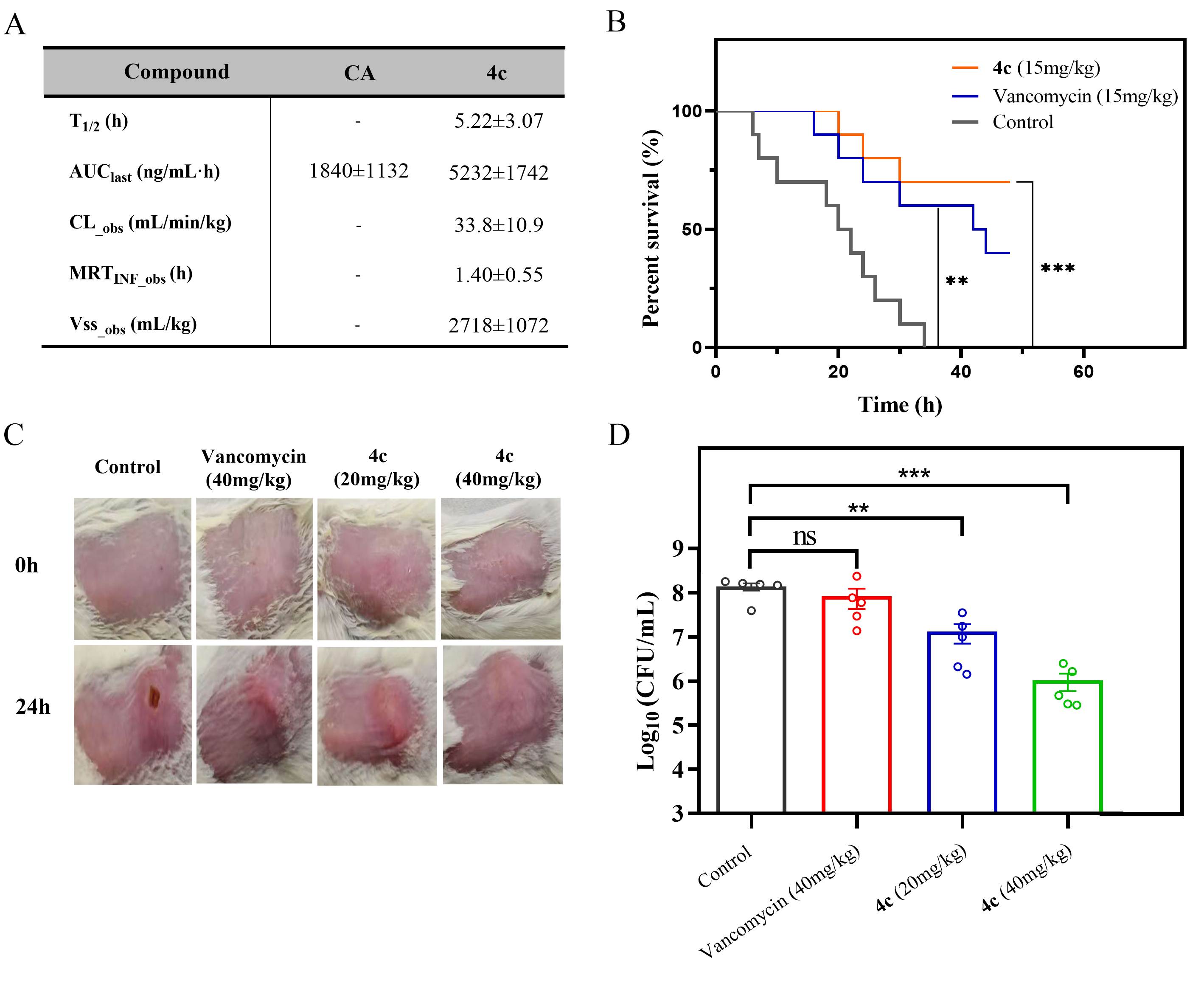
在抗菌性质的探究中,化合物4c对MRSA菌株具有快速的杀菌作用,且呈浓度依赖性。在细菌耐药性进展实验中,经21天连续传代后,4c的MIC未变化,表明其不易诱导耐药;安全性评价显示,4c在HEK293(人胚肾293细胞)水平上呈现出良好的安全性,同时在溶血毒实验中CC50(半数细胞毒性浓度)优于CA。体内药代动力学研究结果表明4c具有更优越的药代动力学特性(图4A),说明胍基修饰能够调节药代动力学性质。在斑马鱼MRSA感染模型中,化合物4c治疗后存活率显著高于万古霉素及对照组(图4B)。在小鼠皮肤脓肿模型中,4c可有效降低细菌载量并促进脓肿消退,且未引起皮肤坏死,其疗效优于万古霉素(图4C,4D)。此外,4c还能降低促炎因子水平,实现“抗菌+抗炎”的双重功效。

图4 体内药代动力学及药效学评价
本研究针对抗生素耐药性危机这一关键科学问题,以松香烷型二萜类化合物鼠尾草酸为对象,首次将“氨基/胍基”修饰策略应用于其羧基末端,合成出一系列新型衍生物。其中最优化合物4c经实验验证,不仅体外抗菌活性显著提升,还具有“细胞壁-细胞膜”双重抑制全新抗菌机制,且具备快速杀菌、低耐药诱导风险等优势;体内实验中,4c药代性质优于CA,在斑马鱼和小鼠感染模型中疗效优于万古霉素。综合各项研究数据可见,化合物4c是具有新骨架和新作用机制的候选化合物,对于补充当前短缺的抗生素武器库有一定意义,值得进一步的深入研究。
烟台新药创制山东省实验室的23级联合培养硕士研究生李雅静和湖南大学的23级硕士研究生尹姿淇为该论文的共同第一作者,烟台新药创制山东省实验室的管栋梁研究员、湖南大学的冯欣欣教授、陆军军医大学的章金勇教授以及江西中医药大学的付小梅教授为共同通讯作者。该研究工作得到了国家自然科学基金项目、山东省自然科学青年基金、湖南省自然科学基金、湖南省杰出青年科学基金等项目的资助。
全文链接:https://doi.org/10.1021/acs.jmedchem.5c01657
JMC | “氨基/胍基”修饰策略应用助力新骨架松香烷二萜类抗菌剂的发现
2025-09-29 15:59
2025年9月25日,烟台新药创制山东省实验室化学药物研究中心管栋梁课题组联合湖南大学化学化工学院冯欣欣课题组、陆军军医大学免疫制品国家工程研究中心章金勇课题组在药物化学Top期刊Journal of Medicinal Chemistry在线发表了题为“A Broad-Spectrum Abietane Diterpenoid Derivative that Targets Lipid II Cycle and Bacterial Membrane to Combat Multidrug Resistance”的研究论文。该联合团队以天然产物鼠尾草酸(CA)为基础,通过创新性“氨基/胍基”修饰策略,成功开发出了一种具有广谱抗菌活性的新型松香烷二萜衍生物4c。该化合物通过“细胞壁 - 细胞膜”双重抑制机制,对MRSA(耐甲氧西林金黄色葡萄球菌)、VRE(耐万古霉素肠球菌)、CRAB(耐碳青霉烯类鲍曼不动杆菌)等多重耐药“超级细菌”有良好抑制效果,为抗生素耐药危机的应对提供了具有潜力的候选药物,为解决多重耐药菌感染难题提供了新思路。

根据WHO数据,2019年、2021年全球细菌耐药性(AMR)相关死亡数分别达495万、471万,直接死于耐药感染者超110万,其中MRSA单一菌种 - 药物组合致死超10万,万古霉素等传统“最后防线”类抗生素的相关疗效近年来显著下降。且1990年起,新结构、新机制抗生素研发陷入了“空白期”,传统研发方法低效,全球急需全新抗菌药物解决方案。
天然产物是药物研发的重要来源,1981-2019年间,FDA批准的小分子药物中有约32%源于天然产物或其衍生物。鼠尾草酸(CA, C₂₀H₂₈O₄)天然富含于唇形科植物的叶片中,其自1964年由Linde自鼠尾草(Salvia officinalis L.)中首次分离得到,后经Wenkert等人研究揭示,在迷迭香(Rosmarinus officinalis L.)的叶片中含量尤为丰富。作为一种松香烷型二萜化合物,CA以氢化菲为骨架并含有双酚羟基的多酚结构,这一独特结构使其具备显著的化学与药理活性,此外,中药古籍中也记载了其治疗痢疾的传统功效。然而,CA的抗菌潜力尚未被充分挖掘,其衍生物的构效关系与作用机制更有待系统研究。本研究团队受“eNTRy Rule”(Nature 2017, 545, 299−304)和前期本团队在糖肽类抗生素研究中“氨基/胍基”修饰策略(J. Med. Chem. 2024, 67, 20639−20663)的启发,对CA进行了理性设计与修饰,得到了22个新型CA衍生物,该策略的应用可显著提升其抗菌活性。结果显示,多数衍生物对MRSA和VRE的抑制活性是CA的2至32倍;部分衍生物对VRE的活性尤为突出,比万古霉素强8至64倍。在系列衍生物中,化合物4c活性最优,对多种耐药菌均展现出强效抑制作用。更为重要的是,该优选化合物首次将松香烷二萜类化合物的抗菌谱拓展至耐药性极强、临床治疗困难的鲍曼不动杆菌以及生长缓慢、耐药性强的分枝杆菌,为该类天然产物抗菌谱的拓展提供了研究基础。

图1 CA衍生物的合理设计理念
随后作者探究了4c对细胞壁肽聚糖生物合成的影响。图2A为肽聚糖合成示意图,说明Park核苷酸是关键中间体,其积累量可反映肽聚糖生物合成受抑制的程度。图2B中的HPLC分析显示4c(32 μg/mL)处理组吸收峰面积与万古霉素(8 μg/mL)处理组相当,表明4c对肽聚糖生物合成具有较强的抑制作用,这一结论也被图2C中的紫外吸收光谱(260nm)进一步验证。以上实验为4c对细胞壁生物合成的抑制作用提供确凿证据。

图2 细胞壁相关机制实验
后续研究进一步探索了4c的作用特点,胍基在生理条件下带正电,能够与带负电的细菌细胞膜形成特异性结合。通过荧光染料PI(碘化丙啶)和DiSC3(5)(3,3'- 二丙基硫杂二羰花青碘化物)检测发现,4c能浓度依赖性增强革兰氏阳性菌(金葡菌、肠球菌)细胞膜通透性,同时导致膜电位紊乱,造成去极化;对革兰氏阴性菌鲍曼不动杆菌,4c可同时破坏其外膜和内膜结构,让药物更易进入细菌内部发挥抗菌效果。

图3 细菌膜相关机制实验
在抗菌性质的探究中,化合物4c对MRSA菌株具有快速的杀菌作用,且呈浓度依赖性。在细菌耐药性进展实验中,经21天连续传代后,4c的MIC未变化,表明其不易诱导耐药;安全性评价显示,4c在HEK293(人胚肾293细胞)水平上呈现出良好的安全性,同时在溶血毒实验中CC50(半数细胞毒性浓度)优于CA。体内药代动力学研究结果表明4c具有更优越的药代动力学特性(图4A),说明胍基修饰能够调节药代动力学性质。在斑马鱼MRSA感染模型中,化合物4c治疗后存活率显著高于万古霉素及对照组(图4B)。在小鼠皮肤脓肿模型中,4c可有效降低细菌载量并促进脓肿消退,且未引起皮肤坏死,其疗效优于万古霉素(图4C,4D)。此外,4c还能降低促炎因子水平,实现“抗菌+抗炎”的双重功效。

图4 体内药代动力学及药效学评价
本研究针对抗生素耐药性危机这一关键科学问题,以松香烷型二萜类化合物鼠尾草酸为对象,首次将“氨基/胍基”修饰策略应用于其羧基末端,合成出一系列新型衍生物。其中最优化合物4c经实验验证,不仅体外抗菌活性显著提升,还具有“细胞壁-细胞膜”双重抑制全新抗菌机制,且具备快速杀菌、低耐药诱导风险等优势;体内实验中,4c药代性质优于CA,在斑马鱼和小鼠感染模型中疗效优于万古霉素。综合各项研究数据可见,化合物4c是具有新骨架和新作用机制的候选化合物,对于补充当前短缺的抗生素武器库有一定意义,值得进一步的深入研究。
烟台新药创制山东省实验室的23级联合培养硕士研究生李雅静和湖南大学的23级硕士研究生尹姿淇为该论文的共同第一作者,烟台新药创制山东省实验室的管栋梁研究员、湖南大学的冯欣欣教授、陆军军医大学的章金勇教授以及江西中医药大学的付小梅教授为共同通讯作者。该研究工作得到了国家自然科学基金项目、山东省自然科学青年基金、湖南省自然科学基金、湖南省杰出青年科学基金等项目的资助。
全文链接:https://doi.org/10.1021/acs.jmedchem.5c01657